Server
Namenskonventionen für Dateien und Ordner
Dateien und Ordner sind nach folgenden Konventionen zu benennen:
| Datei- und Ordnernamen ... | Beispiel |
| beginnen mit einem Kleinbuchstaben | dateiname.docx |
| beginnen mit einem Buchstaben oder einer Zahl | dateiname, 2017 |
| werden zur Gänze klein geschrieben (Ausnahme: CamelCase-Schreibung, siehe unten) | kleiner_dateiname.doc |
| haben keine Leerzeichen: Leerzeichen können mit einem Unterstrich '_' ersetzt werden oder man wendet die CamelCase-Schreibung an (neue Wörter werden durch einen Großbuchstaben getrennt) | das_ist_ein_beispiel, dasIstEinBeispiel |
| haben keine Umlaute: Umlaute werden ausgeschrieben, ä --> ae etc. | frauenAusAllenLaendern |
Gruppenzuordnung
| Gruppen | Zugeordnete Benutzer |
| faal | alle |
| verwaltung | admina,silke,katarina,silvia,kathif,karin,verena,magda,ilona |
| angebot | katarina,silvia,marion,kathif,silke,karin,karin, admina |
| leitung | katarina,silvia,silke |
| beratung | silvia,andrea,admina,katarina,kathif,silke, maria,tine, anna, stefanie, manon, marion, lisa |
| bildung | domenica,kathif,verena,judith,karin,christine,valentina,katarina,silvia,silke,admina, annemarie, anna |
| journaldienst | volontaerin,verena,valentina,katarina, karin, silvia,kathif,silke,admina, anna |
| kinderbetreuung | lisam,marion,katarina,silvia,kathif,silke,admina, kristina |
| personal | katarina,silvia,marion,kathif,silke,karin,admina |
| teilnehmerinnendoku | silke,magda,karin,judith,ilona,valentina,silvia,katarina,kathif,admina,domenica, marion |
| basis | katarina,kathif,silvia,silke,ilona,magda,karin,verena,admina |
| esf | katarina,kathif,silvia,silke,ilona,magda,verena,admina
|
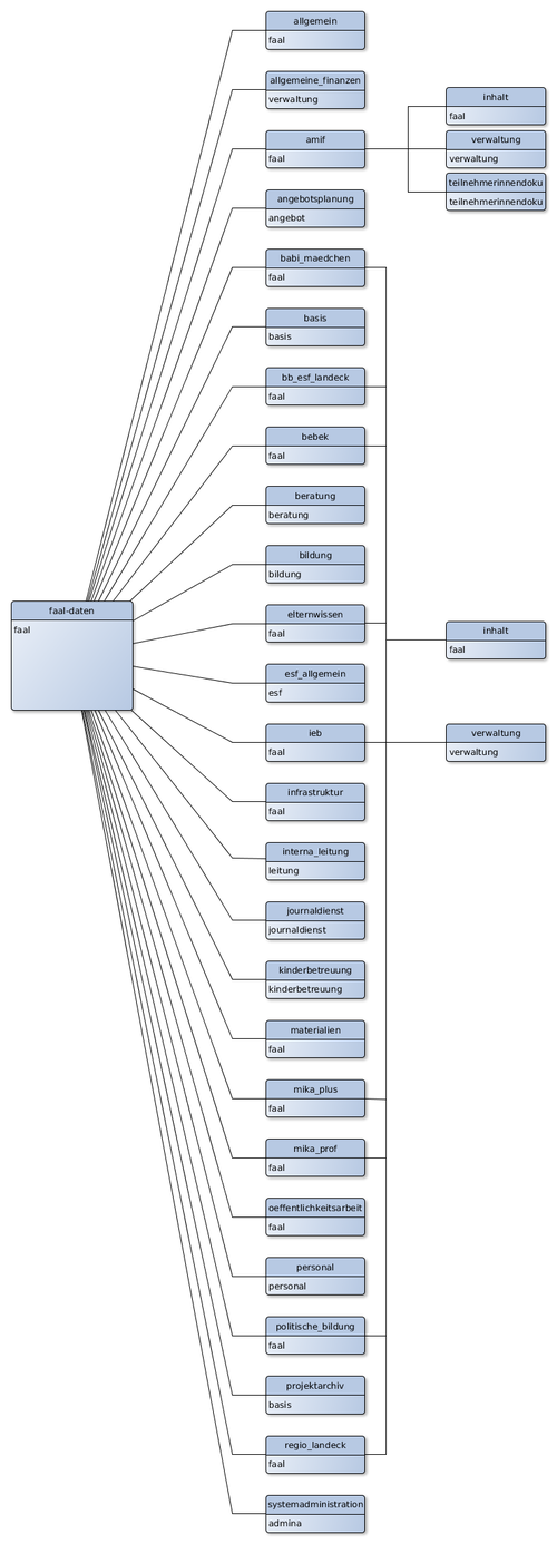
Strukturbeschreibung des neuen Servers
| Ordner | Inhalt | Besitzer | Gruppenrechte |
| allgemein | Persönliche Ordner können unter /home/ abgelegt werden. Außerdem liegen hier: dolmetscherinnen, email_verteiler.docx, stundenlisten, terminplaner, fotos, logos, vorlagen, tätigkeitsbericht. |
faal | rwx |
| beratung, bildung, journaldienst, kinderbetreuung | Die Bereichsordner haben einen Unterordner 'bereichsleitung'. | beratung, bildung, journaldienst, kinderbetreuung | rwx |
| amif, bb_esf_landeck, bebek, elternwissen, ieb, babi_maedchen, mika_plus, mika_prof, politische_bildung, regio_landeck, bruecken_bauen, mut, nbb | Die Projektordner haben die Unterordner 'Inhalt' und 'Verwaltung'. | faal, faal --> inhalt, verwaltung --> verwaltung | rwx |
| angebotsplanung | angebot | rwx | |
| infrastruktur | Dieser Ordner hat die Unterordner 'edv', 'raeume', 'reinigungsfirma'. | faal | rwx |
| interna_leitung | leitung | rwx | |
| basis | Hier sind die Basisprojekte zu finden. | basis | rwx |
| kleinprojekte | Hier liegen laufende/ausgelaufene Projekte. | basis | rwx |
| projektarchiv | Im Projektarchiv liegen ausgelaufene/abgeschlossene Projekte. | basis | rwx |
| materialien | In diesem Ordner werden alle Materialen mit Vorbereitungen dem jeweiligen Projekt zugeordnet abgelegt. | faal | rwx |
| oeffentlichkeitsarbeit | faal | rwx | |
| systemadministration | admina | rwx | |
| esf_allgemein | esf | rwx |
Die untere Abbildung zeigt die derzeitige Struktur des neuen Servers. In jedem Knoten steht zuerst der Name des Ordners, darunter die Gruppe, die die Berechtigung hat, auf diesen Ordner zuzugreifen. Die hier abgebildete Grundstruktur des Servers kann ausschließlich vom Administrator geändert werden. Das bedeutet, dass auf den ersten zwei bzw. drei Ebenen weder Dateien noch Ordner angelegt werden können. In allen anderen Unterordnern besitzen alle Benutzer mit Leserecht auch Schreibrechte (Ordner und Dateien Anlegen ist damit erlaubt). Die Zuordnungen der Benutzer in den jeweiligen Gruppen sind hier zu finden.