Server
Namenskonventionen für Dateien und Ordner
Dateien und Ordner sind nach folgenden Konventionen zu benennen:
| Datei- und Ordnernamen ... | Beispiel |
| beginnen mit einem Kleinbuchstaben | dateiname.docx |
| beginnen mit einem Buchstaben oder einer Zahl | dateiname, 2017 |
| werden zur Gänze klein geschrieben (Ausnahme: CamelCase-Schreibung, siehe unten) | kleiner_dateiname.doc |
| haben keine Leerzeichen: Leerzeichen können mit einem Unterstrich '_' ersetzt werden oder man wendet die CamelCase-Schreibung an (neue Wörter werden durch einen Großbuchstaben getrennt) | das_ist_ein_beispiel, dasIstEinBeispiel |
| haben keine Umlaute: Umlaute werden ausgeschrieben, ä --> ae etc. | frauenAusAllenLaendern |
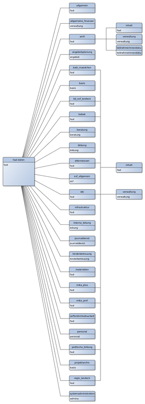
Strukturbeschreibung des neuen Servers
| Ordner | Inhalt | Besitzer | Gruppenrechte |
| allgemein | Persönliche Ordner können unter /home/ abgelegt werden. Außerdem liegen hier: stundenlisten, öffentlichkeitsarbeit, fotos, logos, vorlagen, tätigkeitsbericht. |
faal | rwx |
| beratung, bildung, journaldienst, kinderbetreuung | Die Bereichsordner haben einen Unterordner 'bereichsleitung'. | beratung, bildung, journaldienst, kinderbetreuung | rwx |
| amif, bb_esf_landeck, bebek, elternwissen, ieb, babi_maedchen, mika_plus, mika_prof, politische_bildung, regio_landeck | Die Projektordner haben die Unterordner 'Inhalt' und 'Verwaltung'. | faal, faal --> inhalt, verwaltung --> verwaltung | rwx |
